栏目:金融杠杆是什么意思 作者:网上配资股票 更新:2025-10-25 阅读:41
<{网上配资股票}>设备管理系统全生命周期管理,维修流程你知道多少?{网上配资股票}>
设备管理系统,即对设备进行全生命周期的管理,包括对设备从设备采购、验收、使用、台账管理、备件、点巡检计划、周期性及临时性保养计划、维修任务、检定、设备缺陷记录、能源到报废的一系列管理。
设备管理系统维修流程
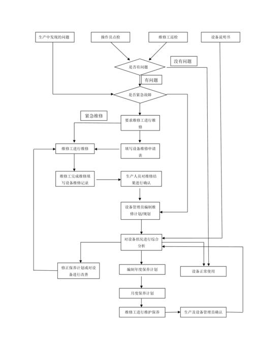
首先,当设备出现故障之后,相关人员可以在设备管理系统中进行报修申请,申请成功后,系统会将报修工单通知到相关维修人员,维修人员收到工单后要进行点击确认,如果长时间没有回应,系统会将通知发送给维修部门主管,如果依旧没有响应会逐级向上发送,直到得到响应。
等维修人员到生产现场,通过工业平板,在维修记录界面对设备和自己的工作证进行扫码识别,确认进行维修,维修结束将维修情况在系统内进行记录,并进行维修完成确认,系统会对维修信息上传,系统采集到维修完成的信息就会对相关人员进行通知,生产人员就会安排进行生产。维修人员还可以在系统中的设备知识库里面对该设备以往的维修记录进行查找,以往维修的详细记录维修周期管理,能够帮助维修人员找到问题所在,以最快的速度完成维修工作。

设备管理系统还会对每次维修保养任务的情况进行记录、汇总,生成维修保养任务及时率报表,方便管理人员查看,并作为员工绩效考核的根据,同时也可以帮助制造业排除一些因为人为因素,例如维修不及时、没有按期进行巡检点检和保养,从而引发的重大生产事故。
制造业想要单纯地实现维修管理,就需要投入大量的人力、时间等资源,很难完全实现合理的管理,所以必须要依靠设备管理系统。
设备管理系统的众多功能有助于企业建立规范的设备管理体系,实现科学的设备计划管理、设备调度,优化设备资源配置与应用,平衡企业设备计划、生产计划、资源计划,消除企业计划管理瓶颈,提高设备等资源利用率,降低资源消耗,提高生产经营效益。
设备维修保养管理系统解决方案
一、设备台帐:设备分类(分组),设备台账表,设备文档维修周期管理,设备附件管理,设备图片管理;可批量导入设备台账,批量打印设备档案卡及设备标签,支付条码管理、二维码管理。

二、运营管理:设备调拨,设备出入库,设备巡检(支持手机巡检),设备事故记录。
三、维修管理:设备报修(支持手机报修),故障确认,工单分配设备管理系统全生命周期管理,维修流程你知道多少?,待我维修,维修确认,维修验收设备管理系统全生命周期管理,维修流程你知道多少?,故障分析。
四、保养管理:设置保养计划,记录保养情况,保养费用,支持手机操作设备保养。
五、备品备件管理:备件入库,备件出库,备件领用,备件结存。详细记录每次维修领用的配件资料等。
六、系统管理:用户管理,权限设置,数据字典,数据库备份和恢复,操作日志等。

